Екатерина Богачик создала современный интерьер квартиры в центре Омска. Мы поговорили с автором о проекте.
Площадь: 108 кв. м
SALON: Как началась ваша работа над этим проектом?
Екатерина Богачик: Заказчица, элегантная современная женщина, хорошо знала наши работы в современном стиле и обратилась к нам еще на этапе выбора недвижимости. Ей очень нравились видовые характеристики пентхауса и его расположение в центре Омска на слиянии рек Оми и Иртыша, но смущала относительно небольшая площадь. При работе над планировкой нашей главной задачей стало сохранение объема, воздуха и света. Главным ее пожеланием было получить брутальный интерьер в серой цветовой гамме, с применением красивых дизайнерских вещей и новейших технологий в отношении климата и обустройства кухни. Благодаря нашей команде удалось создать такой проект полностью под ключ.

Вид из гостиной на зону столовой. Диван Felix с обивкой из нубука, Mascheroni. Журнальный столик Amo, Christine Kröncke. Стену над диваном украшает графика художника Олега Деркунского. Стол Orbital, Calligaris. Кожаные стулья Marilyn, Baxter. Ковер, Tapis Rouge Milan. Светильник Flamingo, Vibia. Бра в зоне столовой Hilow Line, Panzeri. Шторы Galleria Arben, студия текстильного декора Articolo.

Диван для гостиной от Mascheroni авторы проекта подобрали, находясь на легендарной выставке Salone del Mobile в Милане. Стены отделаны обоями Femme Fatale, Wall&Decò и деревянными панелями. Бра у дивана, Christine Kröncke. За дверью справа находится гостевой санузел с постирочной.
S: С помощью каких приемов и средств получилось решить эту задачу?
Е. Б.: Мы спланировали пространство так, чтобы в нем был минимум перегородок и межкомнатных дверей. Одна из них отделяет приватную часть квартиры со спальней, гардеробной и санузлом от единой общей зоны и совмещена с деревянной настенной панелью так, что незаметна в интерьере. Кроме того, нам было важно разрушить границу между квартирой и улицей, впустив солнечный свет. Поэтому на всех 14 окнах использовали мраморную плитку-тераццо, чтобы при открывании дверей возникало ощущение безграничного простора. Коридор и кухню объединяет плиточное панно Petracers, которое буквально «срастается» по цвету с натуральным паркетом гостиной, создавая единое перетекающее по функциям пространство.

Коридор отделили от кухни прозрачным тонированным стеклом с консолью для ключей и прочих мелочей. Скамья Shape, Calligaris. Подвесные светильники Tube, Lodes.

Вид из столовой на зону отдыха. Торцевая стена декорирована натуральным ониксом, цвет которого вторит общей теплой гамме интерьера. Стены и несущая консоль облицованы натуральным деревом. Стол Orbital, Calligaris. Кожаные стулья Marilyn, Baxter. Аксессуары, Decor Walther, Guaxs.
S: Что было особенно важно при оформлении гостиной и всей общей зоны?
Е. Б.: Зонирование гостиной определило расположение несущих конструкций. Пространство состоит из трех частей: места для отдыха и релакса с диваном Mascheroni, столовой и зоной тет-а-тет с креслами Vitra от дизайнера Антонио Читтерио. Стены и потолок этой камерной зоны мы обшили деревянным панелями. Такой прием помог скрыть решетки для вентиляции, кондиционирования и увлажнения воздуха, которые занимают немало места. Лишь на одной из стен мы разместили панно из оникса бежевого цвета с подсветкой. Для вытянутого и узкого помещения кухни мы выбрали модель Air Logica от Valcucine. Философия Габриэля Чентацо, автора этой кухни для мегаполиса, нам очень близка.

По авторскому проекту были созданы деревянные панели для декора стен и стеллаж для хранения книг. Встроенный свет Infinity Air, Центрсвет. «Отдельного внимания заслуживает зона тет-а-тет в гостиной с креслами Vitra, модель Grand Relax по дизайну Антонио Читтерио, — рассказывает Екатерина. — Мы решили обшить ее всю деревянными панелями вместе с потолком, в шинных системах которого установлены решетки для вентиляции, кондиционирования и увлажнения воздуха. Одну из стен украсили панно из оникса бежевого цвета (в выключенном состоянии камень сливается по цвету с панелями), а вот с подсветкой оно напоминает планету Марс». Поставка камня компания «Мрамор-Омск». Современные решения для дома компания «21 век».

Кухню обустроили в вытянутом помещении с пятью штульповыми окнами в пол, выходящими на три стороны света. Сюда идеально подошла модель Air Logica от Valcucine. Стеклянные фасады помогают визуально скорректировать вытянутое пространство кухонной зоны. Столовую группу разместили напротив окна и отделили стеклом с зеркальным эффектом от коридора, за счет чего удалось добиться игры объемов и света. Стол Infinity Black, стулья Guapa, Midj. Шторы Espocada из шерсти и вискозы, студия текстильного декора Articolo. Живопись «Симфония света», Ольга Горбунова. Посуда, Degrenne, Cristel.
S: Применение современных технологий было одним из главных пожеланий заказчицы. Расскажите о них подробнее.
Е. Б.: В квартире смонтировано сложное и современное климатическое оборудование и электрокарнизы, которыми с легкостью можно управлять через мобильное приложение либо голосом через колонки «Алисы». Для основного освещения мы использовали трековую световую систему Infinity Air с возможностью размещения светильников внутри одной из линий интегрированных вентиляционных каналов. Воздух от систем приточно-вытяжной вентиляции, кондиционирования и увлажнения поступает в помещение благодаря специальным дефлекторам.

«Система модели Air Logica оборудована раздвижной панелью, которая позволяет использовать базы на большей глубине, — отмечает Екатерина. — Одним взмахом руки панель поднимается вверх, открывая вытяжку и смеситель. Интегрирована и задняя световая панель, которая увеличивает видимость столешницы и дает ощущение легкости. Человек как бы отодвигается от стены, а перед его глазами образуется целый кухонный мир». Кухня, салон «Богач».

«Кресло Artilleriet от Etcetera, расположенное в спальне между двумя окнами, смотрится как скульптурный арт-объект и стало одним из любимых «произведений дизайна» нашей заказчицы», — добавляет Екатерина.
S: При этом интерьер наполнен исключительно натуральными материалами отделки. Как вы работали с ними?
Е. Б.: Мы всегда отдаем предпочтение натуральным материалам. Системы хранения в прихожей, а также гардероб, зеркала и двери мы интегрировали в шпонированные дубом панели, которыми отделаны стены и потолок. Даже текстиль здесь подобран из натуральных материалов: на кухне использовали пластичные шторы из шерсти и вискозы от Espocada, а в гостиной и спальне — от бренда Galleria Arben.

Стены в спальне декорированы натуральным деревом и серыми обоями Bricks по дизайну Federico Peri от Wall&Decò, которые визуально расширяют пространство. Кровать Gregory, Flexform. Подвесные светильники Wild Chime, Emmemobili. Прикроватные столики Academy, бра Holy, Christine Kröncke.

Стены вдоль отдельно стоящей ванны декорированы рельефной плиткой, которая придает интерьеру динамику и задает ритм. Его повторяет узор на стеклянной душевой перегородке. «Люстра Meshmatics от Moooi при этом больше относится к элементу декора и релакса, бросая на потолок завораживающие световые круги и тени», — добавляет Екатерина. Тумба с раковиной, мебель, Antonio Lupi.
S: Расскажите об интерьере приватной зоны.
Е. Б.: Зона спальни, ванной и гардеробной скрыта от посторонних глаз за дверью, встроенной в настенные деревянные панели. Здесь нам не хотелось делать лишних дверей, поэтому помещения плавно перетекают из одного в другое. Кровать Flexform с мягким низким изголовьем буквально парит на тонких металлических ножках. В проходе из спальни в гардеробную вдоль окна разместился туалетный столик с мраморной столешницей, выполненный по чертежам нашей дизайн-студии. Ванная комната находится напротив окна за стеклянной перегородкой, благодаря чему в помещение проникают первые утренние лучи солнца.

«Гардеробная — это, пожалуй, самое активное цветовое решение в интерьере. Это место, где можно заряжаться позитивной энергией перед началом нового дня», — делится дизайнер. Система хранения, Dall’agnese.

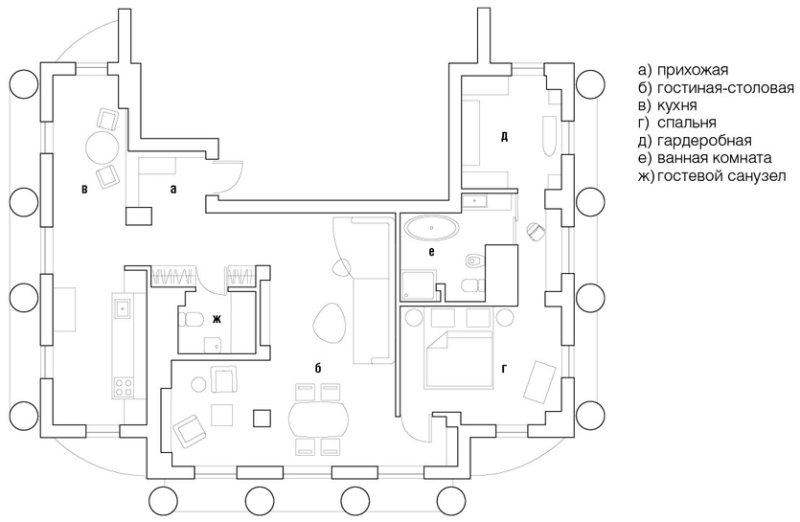
Планировка.